七、感觉训练的原则
感统训练对孩子不仅是一种生理上的功能训练,还是协调心理、大脑和躯体三者之间相互关系的运动。在训练过程中帮助孩子建立自信、体会自我控制的感觉,从而对心理产生积极影响。在进行训练时,应遵循以下原则:
(一)、儿童中心原则
.png)
1.尊重儿童生长发育的规律感统训练要遵循儿童发展的基本规律,按照项目要求进行合理练习。同时要参考其他个体的发育水平、发展形态,循序渐进地开展有针对性的训练。
2.理解、尊重并支持儿童的差异发展无论是培训机构还是其他监护人都应该对儿童的差异发展表示尊重,这是儿童训练荨乍的基本规律。
3.突出儿童的主体地位儿童是训练的主体,是训练活动的对象。训练机构与监护入的主要作用在于设计规划训练总体方案,创设训练情境、评价反馈、提示、启发。只有尊重并突出儿童的主体地位,才能调动儿童的积极性。
4.以儿童的角度看待训练中的问题"换位思考” 即以儿童的兴趣和可接受性作为第一要素。训练入员不能以个入的喜好或成入的角度去对待儿童。另外,训练的强度和难度也要灵活掌握。
(二)、针对性原则
.png)
1.间题评估的针对性
儿童行为、曰?;疃⒂蜗繁硐?、学习状态、身体接触、观察量表和评估表的记录都是训练时应该考虑的因素。
2.训练方案实施的针对性
制订训练方案,应尊重儿童发展水平、学习能力、障碍特点、训练内容是否适合个性发展、进度是否适合,评估指标也要个别化, 切忌采取统一的标准,避免出现相同的内容、要求和形式。
3.评价反馈的针对性
评价反馈的针对性是指验证训练内容和方式是否符合当初的目标,借助评价可以更好地促进目标的实现。
评价反馈的针对性是指验证训练内容和方式是否符合当初的目标,借助评价可以更好地促进目标的实现。
(三)、兴趣性原则
.png)
1.坚持以兴趣为主导
有兴趣才能产生积极性、如果儿童缺乏兴趣,训练方案得不到配合与执行,就无法达到预期的效果。训练中可以通过改变训练形式、调整项目顺序、改善训练环境的气氛等方式提高儿童的兴趣。
7.有意识地处理训练与兴趣的关系关注儿童训练完成时的心理、行为状态,及时对方案进行调整。
(四)、快乐性原则
良好的清绪是大脑思维的润滑剂,在感统训练中,坚持快乐原则,寓教于乐才能更好地完成训练。这需要训练入员给孩子创造快乐的训练环境,提供符合儿童心理的训练项目,从而让其感受训练过程中的快乐。
(五)、积极性原则
训练入员在训练中要给予孩子被接纳、受重视、积极肯定的正面回应。这样可以给孩子带来训练的动力,也能给家长以慰藉,让孩子与训练入员能够密切配合,从而使训练达到更好的效果。
(六)、主动性原则
强调孩子在训练活动中的地位,充分发挥孩子的主观能动性,避免训练入员及家长在训练过程中过度?;ぃ鱿植缓侠淼闹С钟胛尬降奶娲惹榭?。
(七)、渐进性原则
儿童的感统能力发展、训练都受到入体生理机能的制约以及各种规律的支配。因此,感统训练不是短期就可以见效的,需要持之以恒、循序渐进,这主要体现在以下几个方面:
.png)
(八)、成功原则
感统训练最终是要成功完成所有设计的训练,对于参加训练的儿童来说,不但积累了成功的经验,也获得了积极的心理体验。这个原则对训练入员、参加训练的儿童和家长有直接的影响。
(九)、游戏性原则
进行感统训练时可以把器械当成玩具,每一种器械都可以创造出灵活有趣的玩法。把训练穿插在游戏之中,是感统训练的特点, 也是吸引儿童参与训练的主要动力。
八、感觉统合训练的主要分类
感觉统合训练有着明确的目的,针对性很强。它通过有计划、有组织的科学训练、不仅能给儿童的前庭觉、触觉、本体觉等带来丰富的感觉剌激, 还能对儿童的语言发展能力、左右脑功能、人际交往能力进行强
化,从而全面提升儿童的综合素质。
.png)
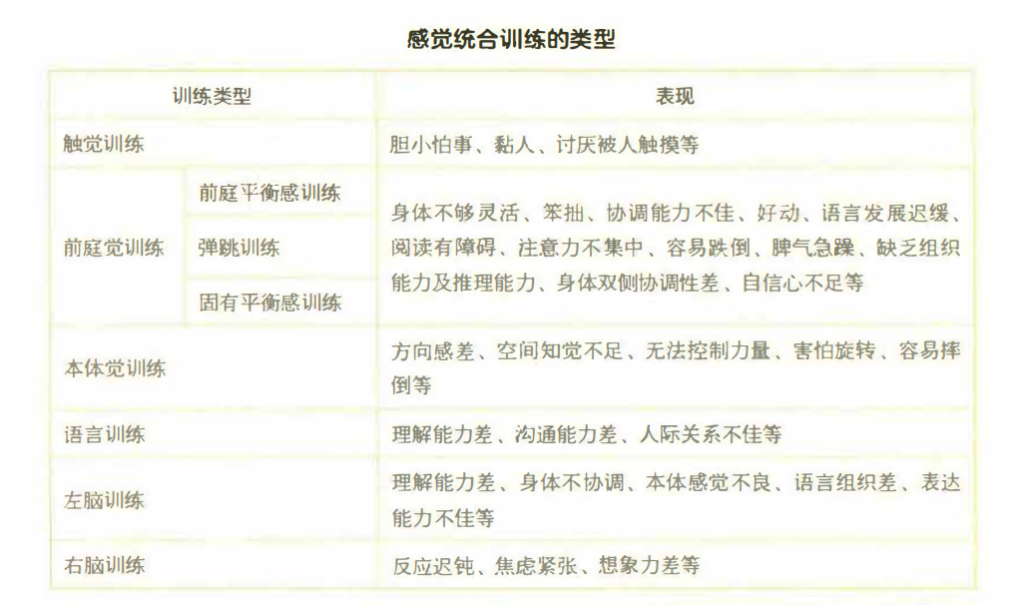
(一)、触觉训练
在日常生活中,触觉刺激是儿童接收最频繁的一种感觉信息。触觉训练的自的主要是为了增强儿童的触觉反应力、增强感觉的辨识层次、调整大脑感觉 神经的灵敏度等。
常用的训练器材:
按摩球、波波池、平衡触觉板等。
适宜群体:
常常表现出胆小怕事、黏人、讨厌被人触摸、偏食挑食、不太合群,以及爱吃手、咬指甲等触觉过于敏感的儿童;看起来笨手笨脚、动作不灵活,做事情不太积极等反应迟钝的儿童。
(二)、前庭觉训练
前庭觉是影响儿童成长和学习发展中最为重要的一种能力,前庭觉的成熟与否与平衡感关系密切。前庭觉训练主要围绕平衡感进行,而平衡感的动作依赖于前庭器官、视觉器官和本体感受器三者共同的协作,因此前庭觉训练也侧重在这三个方面。

1、前庭平衡感训练
前庭平衡感训练是为了调整前庭信息及平衡神经系统自动反应机能,促进语言组织神经健全、前庭平衡及视听能力完整程度。常用训练器材:圆筒、平衡踩踏车 、按摩大笼球、滑梯等。适应群体:这类训练主要针对身体不够灵活、笨拙、协调能力不佳 、好动、语言发展迟缓、视觉空间感差、阅读有障碍、注意力不集中 、容易跌倒的儿童。
2、弹跳训练
弹跳训练的目的是改善固有平衡,促进前庭平衡感觉、本体感觉和神经系统发展,以及促进左、右脑的健全发展。常用训练器材:羊角球、跳床等。适宜群体:类训练主要针对四肢不灵活、姿势不正确、注意力不集中、语言发展迟缓、胆小、情绪化、关节信息接收不足的儿童。
3、固有平衡感训练
固有平衡感训练主要是改善身体与地心引力的协调,强化平衡系统,提高全身神经机能,为大脑发展打下基础。
常用的训练器材:独脚椅、大陀螺、脚步器、竖抱筒等。
适宜群体:这类训练主要针对脾气急躁、缺乏组织能力及推理能力、身体双侧协调差、自信心不足的儿童。
(三)、触觉训练
本体觉的主要功能,是让儿童对自身躯体各部位的位置以及身体运动的方向、速度、幅度、静态、动态一系列的信息有所感知。本体觉训练主要是发展孩子的运动企划能力,提高孩子动作的精细度及不同肢体动作间的协调性。
常用训练器材:跳床、晃动独木桥、滑板、S形垂直平衡木、S形水平平衡木、圆形平衡板等。
适宜群体:这类训练主要针对方向感差、空间知觉不足、无法控制力量、害怕旋转、容易摔倒的儿童。
来源:儿童青少年体能微信公众号
?山东听力语言康复中心 版权所有
技术支持:山东新中天信息技术股份有限公司 备案编号: 鲁ICP备18005225号-1
为了获得更好的浏览效果,建议您使用IE8.0及以上版本浏览本网站